import matplotlib.pyplot as pltLine Plots¶
plt.plot()[]
plt.plot([2,4,6,8])
plt.plot([2,4,2,6,8,4])
salaries=[55000,65000,72000,90000,115000,150000]
ages = [20,25,30,32,40,45]
plt.plot(ages, salaries)
plt.plot(ages, salaries)
plt.show()
import numpy as np
nums = np.arange(5)
numsarray([0, 1, 2, 3, 4])plt.plot(nums,nums)
plt.plot(nums, nums*nums)
plt.plot(nums, nums**3)
plt.figure()
plt.plot(nums,nums)
plt.figure()
plt.plot(nums, nums*nums)
plt.plot(nums, nums**3)

plt.figure()
plt.plot(nums,nums)
plt.figure()
plt.plot(nums, nums*nums)
plt.figure()
plt.plot(nums, nums**3)


figsize¶
plt.figure(figsize=(2,6))
plt.plot(nums,nums)
plt.figure(figsize=(6,6))
plt.plot(nums,nums**3)
Plot styles¶
plt.style.available['Solarize_Light2',
'_classic_test_patch',
'_mpl-gallery',
'_mpl-gallery-nogrid',
'bmh',
'classic',
'dark_background',
'fast',
'fivethirtyeight',
'ggplot',
'grayscale',
'petroff10',
'seaborn-v0_8',
'seaborn-v0_8-bright',
'seaborn-v0_8-colorblind',
'seaborn-v0_8-dark',
'seaborn-v0_8-dark-palette',
'seaborn-v0_8-darkgrid',
'seaborn-v0_8-deep',
'seaborn-v0_8-muted',
'seaborn-v0_8-notebook',
'seaborn-v0_8-paper',
'seaborn-v0_8-pastel',
'seaborn-v0_8-poster',
'seaborn-v0_8-talk',
'seaborn-v0_8-ticks',
'seaborn-v0_8-white',
'seaborn-v0_8-whitegrid',
'tableau-colorblind10']plt.style.use('fivethirtyeight')plt.plot(nums,nums)
plt.plot(nums, nums*nums)
plt.plot(nums, nums**3)
plt.style.use('dark_background')plt.plot(nums,nums)
plt.plot(nums, nums*nums)
plt.plot(nums, nums**3)
plt.style.use('ggplot')plt.plot(nums, nums)
plt.plot(nums, nums*nums)
plt.plot(nums, nums**3)
plt.style.use('default')plt.plot(nums, nums, color="olive", linewidth=4)
plt.plot(nums, nums*nums, color="#ff6b6b", linewidth=4)
plt.plot(nums, nums**3, c="#ff9f43", linewidth=4)
plt.plot(nums, nums, color="olive", linewidth=4, linestyle="dashed")
plt.plot(nums, nums*nums, color="#ff6b6b", linewidth=4, linestyle="dotted")
plt.plot(nums, nums**3, c="#ff9f43", linewidth=4, linestyle="-.")
plt.plot(nums, nums, color="olive", marker="*", markersize=20, markerfacecolor="#ff9f43")
salaries=[55000,65000,72000,90000,115000,150000]
ages = [20,25,30,32,40,45]
plt.plot(ages, salaries)
plt.title("Company Salaries")
plt.figure()
plt.plot(nums, nums, color="olive", linewidth=4, linestyle="dashed")
plt.title("Linear Stuff", loc="right")

salaries=[55000,65000,72000,90000,115000,150000]
ages = [20,25,30,32,40,45]
plt.plot(ages, salaries)
plt.title("Company Salaries", fontsize=24, color="olive")
plt.xlabel("Employee Age", labelpad=10)
plt.ylabel("Average Salary", labelpad=10 )
plt.figure(figsize=(8,8))
salaries=[55000,65000,72000,90000,115000,150000]
ages = [20,25,30,32,40,45]
plt.plot(ages, salaries)
plt.title("Company Salaries", fontsize=24, color="olive")
plt.xlabel("Employee Age", labelpad=10)
plt.ylabel("Average Salary", labelpad=10 )
plt.xticks([20,25,30,35,40,45])
plt.yticks([60000,80000,100000, 120000, 140000], labels=["60k", "80k", "100k", "120k","140k"])
plt.figure(figsize=(8,8))
salaries=[55000,65000,72000,90000,115000,150000]
ages = [20,25,30,32,40,45]
plt.plot(ages, salaries)
plt.xlim(25,40)
plt.ylim(80000, 120000)(80000.0, 120000.0)
plt.figure(figsize=(5,5))
plt.plot(nums, color="teal", label="x")
plt.plot(nums**2, color="olive", label="x squared")
plt.plot(nums**3, color="purple",label="x cubed")
plt.legend()
plt.figure(figsize=(5,5))
plt.plot(nums, color="teal", label="x")
plt.plot(nums**2, color="olive", label="x squared")
plt.plot(nums**3, color="purple",label="x cubed")
plt.legend(loc="center left", shadow=True, frameon=True, facecolor="white")
Bar Plots¶
plants = ['Spinach', 'Turnip', 'Rhubarb', 'Broccoli', 'Kale']
died = [10,25,5,30,21]
germinated = [74, 88, 56,69,59]plt.figure(figsize=(6,6))
plt.bar(plants, germinated, color="orchid")
plt.title("Germination Rates")
plt.ylabel("Number Of Seeldings")
plt.figure(figsize=(6,6))
plt.bar(plants, died, color="red")
plt.title("Failure Rates")
plt.ylabel("Number Of Dead Seedling")
plt.figure(figsize=(6,6))
plt.bar(plants, died, color="#3498db")
plt.bar(plants, germinated, width=0.4, color="#2ecc71", align="edge")<BarContainer object of 5 artists>
plt.figure(figsize=(6,6))
plt.bar(plants, died, color="#3498db", bottom=germinated )
plt.bar(plants, germinated, color="#2ecc71")<BarContainer object of 5 artists>
plt.figure(figsize=(6,6))
plt.bar(plants, died, color="#3498db", bottom=germinated,label="Failed Seedlings")
plt.bar(plants, germinated, color="#2ecc71", label="Germinated Seedlings")
plt.legend(shadow=True, frameon=True, facecolor="white")
plt.title("Greenhouse Seedlings")
plt.show()
plt.figure(figsize=(6,6))
plt.barh(plants, germinated, color="#2ecc71")<BarContainer object of 5 artists>
Histograms¶
plt.hist([1,1,2,3,3,3,3,3,4,4,4,5,1,2,1,2,1,2,3,4])(array([5., 0., 4., 0., 0., 6., 0., 4., 0., 1.]),
array([1. , 1.4, 1.8, 2.2, 2.6, 3. , 3.4, 3.8, 4.2, 4.6, 5. ]),
<BarContainer object of 10 artists>)
nums = np.random.randn(100)
plt.hist(nums)(array([ 4., 3., 12., 7., 25., 19., 19., 6., 3., 2.]),
array([-2.38056732, -1.88677616, -1.392985 , -0.89919384, -0.40540268,
0.08838849, 0.58217965, 1.07597081, 1.56976197, 2.06355313,
2.55734429]),
<BarContainer object of 10 artists>)
plt.hist(nums, bins=20, color="olive")(array([ 2., 2., 2., 1., 9., 3., 3., 4., 11., 14., 9., 10., 17.,
2., 4., 2., 2., 1., 0., 2.]),
array([-2.38056732, -2.13367174, -1.88677616, -1.63988058, -1.392985 ,
-1.14608942, -0.89919384, -0.65229826, -0.40540268, -0.15850709,
0.08838849, 0.33528407, 0.58217965, 0.82907523, 1.07597081,
1.32286639, 1.56976197, 1.81665755, 2.06355313, 2.31044871,
2.55734429]),
<BarContainer object of 20 artists>)
Scatter Plots¶
heights = [137,140,142,145,147,150,152,155,157,160]
f_weights = [28.5,30.8,32.6,34.9,36.4,39,40.8,43.1,44.9,47.2]
m_weights = [34.9,38.1,33.5,35.8,46.7, 42.8,43.1,45.8,50.8,58.9]plt.scatter(heights, f_weights, marker="*", label="Female")
plt.scatter(heights, m_weights,marker="d", label="Male")
plt.legend()
plt.xlabel("Height (cm)")
plt.ylabel("Weight (kg)")
Pie Charts¶
labels = ["Turkey", "Potatoes", "Pumpkin Pie", "Stuffing"]
prices = [25.99,3.24,9.50, 6.99]plt.pie(prices, labels=labels, autopct="%1.1f%%", shadow=True, explode=(0,0,0.1,0))
plt.show()
Subplots¶
nums = np.arange(5)
plt.figure(figsize=(10,4))
plt.suptitle("Our First Subplot", fontsize=30)
plt.subplot(1,3,1)
plt.title("X")
plt.plot(nums, nums)
plt.subplot(1,3,2)
plt.plot(nums, nums**2, color="red")
plt.title("X Squared")
plt.subplot(1,3,3)
plt.plot(nums, nums**3, color="yellow")
plt.title("X Cubed")
plt.tight_layout()
plt.show()
nums = np.arange(5)
plt.figure(figsize=(4,10))
plt.suptitle("Our First Subplot", fontsize=30)
plt.subplot(3,1,1)
plt.title("X")
plt.plot(nums, nums)
plt.subplot(3,1,2)
plt.plot(nums, nums**2, color="red")
plt.title("X Squared")
plt.subplot(3,1,3)
plt.plot(nums, nums**3, color="yellow")
plt.title("X Cubed")
plt.tight_layout()
plt.show()
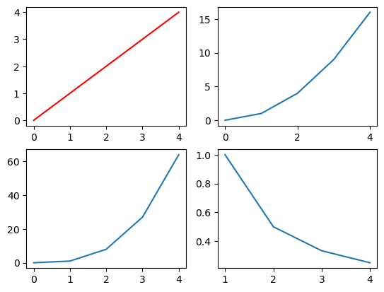
plt.figure(figsize=(8,8))
plt.subplot(2,2,1)
plt.plot(nums)
plt.subplot(2,2,2)
plt.plot(nums)
plt.subplot(2,2,3)
plt.plot(nums)
plt.subplot(2,2,4)
plt.plot(nums)
The Object-Oriented Approach¶
fig, axs = plt.subplots(1,2)
fig, axs = plt.subplots(2,2)
axs[0][0].plot(nums,color="red")
axs[0][1].plot(nums*nums)
axs[1][0].plot(nums**3)
axs[1][1].plot(1/nums)
axs[0][1].set_xticks([0,2,4])/tmp/ipykernel_11048/2433834221.py:5: RuntimeWarning: divide by zero encountered in divide
axs[1][1].plot(1/nums)

fig, ax = plt.subplots()
ax.plot(nums)
ax.plot(nums*nums)
3D Plots¶
# For 3D plots, let's consider some equations
x = np.linspace(-5, 5, 100)
y = np.linspace(-5, 5, 100)
z = x**2 + y**2
ax = plt.figure().add_subplot(projection='3d')
ax.plot(x, y, z, 'green')[<mpl_toolkits.mplot3d.art3d.Line3D at 0x7f17616c9090>]