Let’s approximate the integral of a function using numerical methods.
Trapezoidal Rule¶
At first our necessary libs,
import numpy as np
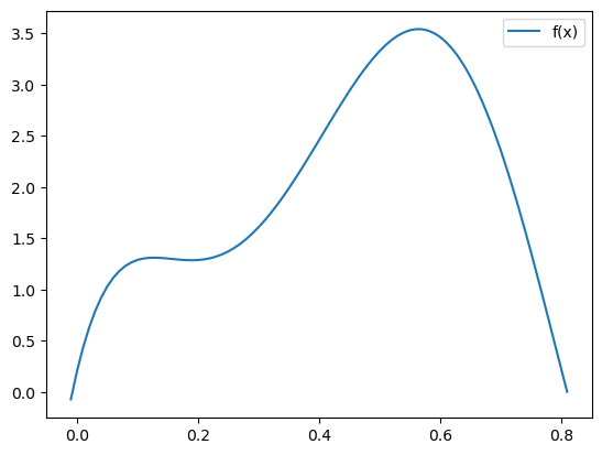
import matplotlib.pyplot as pltLet’s define a sample function to integrate.
def fun(x):
return 0.2 + 25 * x - 200 * x**2 + 675 * x**3 - 900 * x**4 + 400 * x**5Let’s plot it!
array = np.arange(-0.01, 0.82, 0.01)
plt.plot(array, fun(array), label='f(x)')
plt.legend()
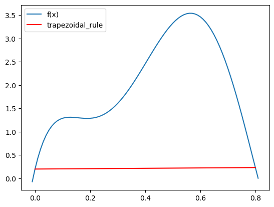
Let’s define our Trapezoidal Rule!
def trapezoidal_rule(fun, a, b):
return (b - a) * (fun(a) + fun(b)) / 2Our trapezoidal rule function is ready to use!
print(trapezoidal_rule(fun, 0, 0.8))
plt.plot(array, fun(array), label='f(x)')
plt.plot([0, 0.8], [fun(0), fun(0.8)], color='red', label='trapezoidal_rule')
plt.legend()0.1728000000000225

Simspon’s 1/3 Rule¶
Let’s implement it,
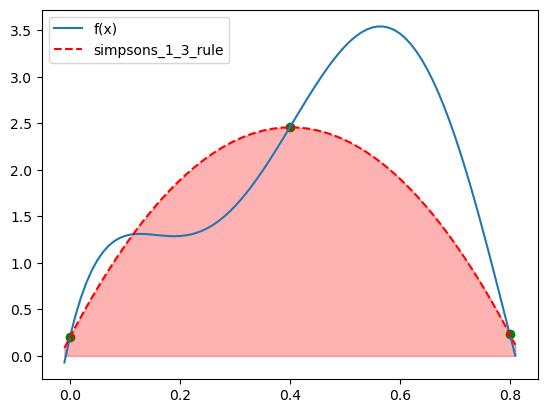
def simpsons_1_3_rule(fun, a, b):
return (b - a) / 6 * (fun(a) + 4 * fun((a + b) / 2) + fun(b))Let’s plot it,
from scipy.interpolate import CubicSpline
print(simpsons_1_3_rule(fun, 0, 0.8))
plt.plot(array, fun(array), label="f(x)")
plt.scatter([0, 0.4, 0.8], [fun(0), fun(0.4), fun(0.8)], color='green')
plt.plot(array, CubicSpline([0, 0.4, 0.8], [fun(0), fun(0.4), fun(0.8)])(array), '--', color='red', label='simpsons_1_3_rule')
plt.fill_between(array, CubicSpline([0, 0.4, 0.8], [fun(0), fun(0.4), fun(0.8)])(array), color='red', alpha=0.3)
plt.legend()1.3674666666666742

Simpson’s 3/8 Rule¶
def simpsons_3_8_rule(fun, a, b):
a, b = min(a, b), max(a, b)
h = (b - a) / 3
return (3 * h / 8) * (fun(a) + 3 * fun(a + h) + 3 * fun(a + 2 * h) + fun(b))Let’s plot it,
from scipy.interpolate import CubicSpline
a, b, c, d = 0, 0.8/3, 0.8/3*2, 0.8
print(simpsons_3_8_rule(fun, a, d))
plt.plot(array, fun(array), label="f(x)")
plt.plot(array, CubicSpline([a, b, c, d], [fun(a), fun(b), fun(c), fun(d)])(array), '--', label="simpsons_3_8_rule")
plt.scatter([a, b, c, d], [fun(a), fun(b), fun(c), fun(d)], color='green')
plt.fill_between(array, CubicSpline([a, b, c, d], [fun(a), fun(b), fun(c), fun(d)])(array), alpha=0.3)
plt.legend()1.519170370370378

Let’s plot all of them altogether,
# Main function
plt.plot(array, fun(array), label="f(x)")
# Trapezoidal rule
print("Trapezoidal rule -> ", trapezoidal_rule(fun, 0, 0.8))
plt.plot([0, 0.8], [fun(0), fun(0.8)], '--', color='green', label='trapezoidal_rule')
plt.fill_between([0, 0.8], [fun(0), fun(0.8)], color='green', alpha=0.3)
# Simpson's 1/3 rule
print("Simpson's 1/3 rule -> ", simpsons_1_3_rule(fun, 0, 0.8))
plt.scatter([0, 0.4, 0.8], [fun(0), fun(0.4), fun(0.8)], color='green')
plt.plot(array, CubicSpline([0, 0.4, 0.8], [fun(0), fun(0.4), fun(0.8)])(array), color='red', label='simpsons_1_3_rule')
plt.fill_between(array, CubicSpline([0, 0.4, 0.8], [fun(0), fun(0.4), fun(0.8)])(array), color='red', alpha=0.3)
a, b, c, d = 0, 0.8/3, 0.8/3*2, 0.8
# Simpson's 3/8 rule
print("Simpson's 3/8 rule -> ", simpsons_3_8_rule(fun, a, d))
plt.scatter([a, b, c, d], [fun(a), fun(b), fun(c), fun(d)], color='green')
plt.plot(array, CubicSpline([a, b, c, d], [fun(a), fun(b), fun(c), fun(d)])(array), '--', color='blue', label="simpsons_3_8_rule")
plt.fill_between(array, CubicSpline([a, b, c, d], [fun(a), fun(b), fun(c), fun(d)])(array), alpha=0.3)
plt.legend()Trapezoidal rule -> 0.1728000000000225
Simpson's 1/3 rule -> 1.3674666666666742
Simpson's 3/8 rule -> 1.519170370370378
